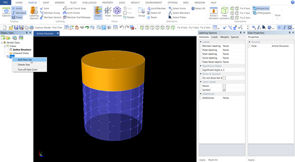
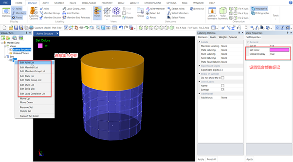
定义集合set


通过定义不同的集合set, 可以对模型的区块进行分组标记。具体设置路径和方法:

进入prcede打开模型,通过Display>Views>Properties打开Views操作界面,在Views操作界面中通过set>add new set, 创建集合名称,然后选择集合类别,设置集合元素的颜色标记。如下图: