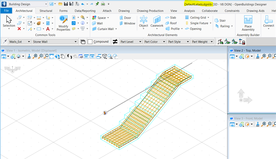
(01)楼梯配筋


楼梯构件比较特殊 目前只能手动配筋 采用的思路方法是用分布钢筋来做

在我们的模板文件里存有绘制好的楼梯配筋,需要时可参考调用

模板文件路径如下: