1. OPM CE 使用SPEC无法自动生成弯头
问题截图:
解决办法
a. 首先应检查SPEC是否有对应等级的弯头;
b. 排除了等级库的问题后,检查模型设置;
c. 打开自动匹配弯头表并按如下设置
是否勾选首选项自动弯头及勾选启用自动连接Autofitting,如下:
2. OPM 中如何去测量某个点的坐标
OpenPlant中如何去测量某个点的坐标,如:某个点的Coordinates(坐标)North,East,Elevation
解决办法:
在模型中,可以直接使用先捕捉到某个需要测量的点,使用(左键+右键同时按下去)的方式,即可捕捉到这个点的坐标,KeyPoint就显示在下方
如何将两根管道连接(带有不确定角度的同一根管线),如下:

解决办法:
软件可设置相应的自动匹配连接的角度,如下:

方法一:
若是非正常角度的管道,需要自动连接,需要选择允许剪切弯头
"Allow Plance Trimmed Eblow" 具体位置如下:

勾选之后就可以直接连接两个管道实现自动连接弯头
方法二:
Jion连接管道

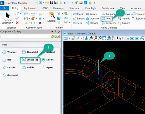
4. OPM CE-如何实现在管道上开孔/加Tap点
5. CE版弯头的延长线相交点(图中绿色方框所示)如何进行测量或者画线时被捕捉

操作方法:选择弯头中点时,同时摁住shift键。
6. OpenPlant软件安装时提示的BRCM安装选项
OpenPlant软件安装时提示的BRCM安装选项,以及OpenPlantSupportEngineer管道支吊架选项
安装说明:
OpenPlant Support Engineering是OpenPlant管道支吊架软件,可以嵌入在OPM中使用
Bentley Raceway And Cable Management是Bentley电气设计软件,可以嵌入在OPM中使用
以上两款软件都需要安装对应的软件,然后在OPM中可以嵌套使用,不需要切换到对应的软件中
前提是需要注册和安装对应的应用程序,并获得对应软件的使用许可