碰撞检测


问题描述:

如何在OBD中进行碰撞检测?

解决方案:

1.在建筑设计工作流下,点击协作选项卡,然后点击冲突检测按钮,如下图所示:

2.在弹出的对话框中,点击左上角“新建任务”并输入任务的名称

3.在右侧的窗口中,我们可以选择碰撞检测的标准,即可以选择是按照“图层”“参考”“命名组”三种方式进行冲突检测。

4.一般我们在模型总装中进行碰撞检查时,建议使用“参考”即可

5.在参考中,我们可以将需要碰撞检测的模型,依次拖入右侧的A组和B组窗口当中,例如给排水与地下基础进行碰撞检查,我们可以把给排水.dgn拖入A组,地下基础.dgn拖入B组,当然如果需要其他参考模型或者专业与给排水碰撞,我们可以在B组中拖入多个dgn文件

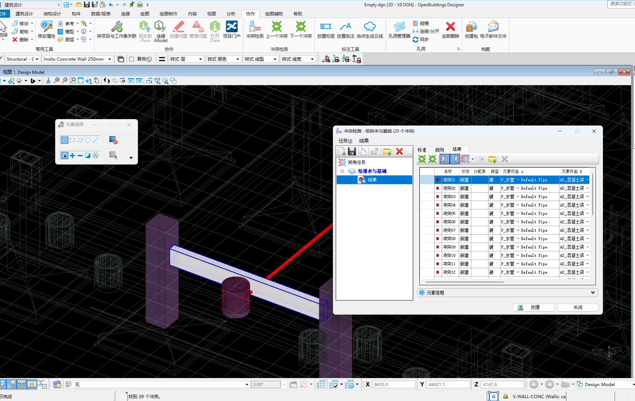
6.这时点击处理,软件就开始进行碰撞检查,检查完成后会在右侧的窗口显示碰撞结果

7.鼠标点击任意一个碰撞结果,在三维视图中会高亮显示碰撞元素及位置如下图:

需要注意的是:

(1)如果勾选了“自检”软件会对每一个参考自身进行检查,这可能导致元素冲突增多,如果您的参考文件按照专业划分,单专业不会碰撞的话就无需勾选。

(2)如果设置了“间隙”软件会检测小于间隙值的碰撞,及软碰撞