08 - Pole Attachment Request – MRE Provided


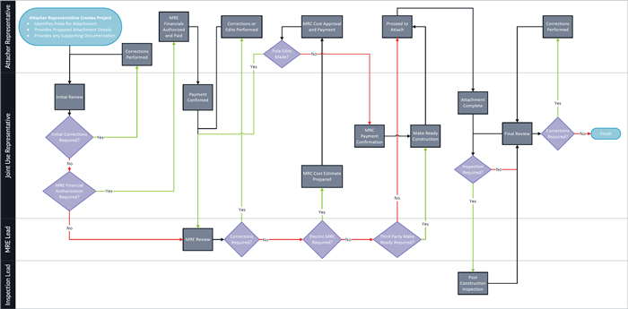
The purpose of the Pole Attachment Request – MRE Provided workflow is to facilitate the attachment request process from the initial submittal, through make-ready construction (MRC), post-construction inspection, and final approval.

This workflow accounts for make-ready engineering (MRE) being completed by the requesting attacher and reviewed by the pole owner. If the attacher is not providing MRE, please reference the Pole Attachment Request workflow.

Create Project – Attacher

In the Manager tab, locate and select the stations you wish to include in your project using one of Map View’s selection methods.

When the desired stations have been selected, click the green Create New Project button in the Sidebar.

In the Workflow dropdown that appears, choose Pole Attachment Request – MRE Provided and click Selected Stations.

In the Enter Project Details dialog, name the project and complete the “Pole Attachment Request” form.

Note: The email address entered in the Attacher Representative Email field of this form must be a valid SPIDAstudio user email. The user with this email address will be assigned and notified throughout the workflow as necessary.

Prepare for Submission – Attacher

After creation, the project is in the status “Confirm Project Poles”. While in this status, ensure that the correct poles are in the project. This can be done by reviewing the stations selected on the map in Map View, viewing the project’s Stations section in Detail View, or viewing Station Rows in Table View.

When the poles are confirmed, advance the project to “Prepare for Submission”.

During the status transition, an exchange file will be generated and added to the project’s Files section; this file can be used if you are utilizing SPIDAcalc for design or pole loading analysis. When work is complete in SPIDAcalc, export a new exchange file and upload it to the Files section. Ensure that the new file name matches that of the initial exchange file.

While the project status is in “Prepare for Submission”, the assignee must complete a form for each station to provide details about the proposed attachment. The most efficient way to complete station forms is by using Table View.

In Table View, select Station Rows and scroll right until the “Proposed Attachment Details” station form is visible. Complete this form for each station by selecting the pencil icon next to Forms at the top of the table to make the forms editable, then enter the required details. Fields can be completed individually, or for all loaded stations by using the Edit All row.

When all values are entered, click the Forms save button.

Any additional files can be uploaded to the project’s Files section. When preparation is complete, advance the project status to “Submit”.

Initial Review – Pole Owner

Projects that have been submitted by the attacher will be assigned to the user(s) in the Joint User Representative user group and will be in the status “Initial Review”.

In this status, the Joint Use Representative will be able to review the proposed route, files uploaded by the Attacher Representative, and proposed attachment details. To view the Proposed Attachment Details, navigate to Table View and select Station Rows, then click the Select Columns button at the top of the table. Check the box next to the “Proposed Attachment Details” form, and choose “Display Required Fields and Additional Selections” at the bottom of the dialog box. When review is complete, you may wish to return your Select Columns settings to “Only Display Required Forms”.

Before advancing the project status, the Joint Use Representative must complete the required field in the “Project Form – MRE Provided” form. To do so, open the Forms section in Detail View, then select the form. Click Edit and select the number of days for the MRE Review to be completed; the remaining fields will be completed later in the process. When the project is advanced, a time marker will be added to the project based on the number of days selected.

From “Initial Review”, projects may be advanced to one of the following statuses:

Reject - Return to Attacher – Attacher

Attachment requests may be returned to the Attacher Representative whose email is referenced in the “Pole Attachment Request” project form. Details as to why the project was returned should be found in the project’s Files or Remarks section.

Advance the project status when the required corrections are completed.

Return to Attacher for MRE Review Financial Authorization – Attacher

If the pole owner requires financial authorization or payment prior to performing the MRE review, the project will be returned to the attacher in the status “Pending MRE Review Financial Authorization”, with any required documentation uploaded to the Files section.

The Attacher Representative will have the choice to cancel the project or accept the fee. Unless canceled, the project will return to the Joint Use Representative in the status “Pending Engineering Review Authorization”.

Pending Engineering Review Authorization – Pole Owner

In this status, the Joint Use Representative must select the MRE Lead in the “Project Form – MRE Provided” form. The user selected in the dropdown will be assigned to the project when the status is advanced to “MRE Review”.

If the desired user is not listed in the dropdown, ensure they are a SPIDAstudio user and are included in the “MRE Leads” user group with your account admin.

The Inspection Lead field is read-only at this point and will be completed later in the process.

MRE Review – Pole Owner

The user selected as the MRE Lead in the Project Form is assigned to the project when it reaches this status. The MRE Review Lead may wish to review files uploaded to the Files section by the Attacher Representative.

Before the project can advance, the MRE Lead must complete the required station-level forms. In Table View, select Station Rows and scroll right until the “Proposed Attachment Details” station form is visible. Make the form editable by selecting the pencil icon next to Forms at the top of the table, then complete the MRE Review field for each station. Add any desired comments in the MRE Comments field. When all values are entered, click the Forms save button.

If any communication is required during the MRE review, utilize the @Mention feature in the project or station Remarks section.

From “MRE Review”, projects may be advanced to any of the following statuses:

Returned at MRE Review for Corrections – Attacher

If the project is advanced to the status, the Attacher Representative will be assigned to make corrections. They may add poles to or remove them from the project at this time or perform any required form edits.

When corrections are complete, advance the project status to return the project to the MRE Lead.

MRC Cost Estimate Preparation – Pole Owner

In this status, the Joint Use Representative is assigned and a 14-day time marker is set for the assignee to complete the MRC cost estimation and advance the status to “Pending MRC Financial Authorization”.

Pending MRC Financial Authorization – Attacher

Projects in this status are awaiting the Attacher Representative’s authorization and payment for the provided make-ready construction costs.

Approved and rejected poles can be identified by viewing their statuses in Detail or Table View.

If the project remains in this status for 14 days, it will automatically advance to “MRC Cost Approval – Greater than 14 Days”, and the pole owner will be assigned to the project.

Once the payment is provided, advance the project status to “MRC Costs Approved and Paid”. Alternatively, you may advance it to “Edit Poles” and add or remove stations, if needed, or “Cancel at MRC Financial Authorization”.

MRC Cost Approval – Greater than 14 Days – Pole Owner

If a project sits in the status “Pending MRC Financial Authorization” for 14 days, the project will automatically advance to this status. The project is then assigned to the Joint Use Representative, who can advance it to any of the following:

MRC Payment Confirmation – Pole Owner

In this status, the Joint Use Representative is assigned to confirm that MRC payment has been received. If it has not, advance the project status to “Payment Not Yet Received” to assign the Attacher Representative.

Once payment is confirmed, continue by advancing the project to one of the following statuses:

Notify 3rd Party Attachers – Pole Owner

Projects advanced to this status are assigned to the Joint Use Representative. This status is chosen if the pole owner would like to handle third-party make-ready by sending any Third Party Representatives an email with an optional attachment.

Complete the “Notify 3rd Party Attachers” form, following the directions at the top of the form. Note that the recipients will not have access to the project in SPIDAstudio if they are not part of the requesting attacher’s company, so include all necessary information in the email body and attached file.

The notification will be sent to the selected recipients when the project is advanced to the status “MRC”.

MRC – Pole Owner

Projects advanced to this status are assigned to the Joint Use Representative. This status is chosen when MRC is not managed directly by the current department or is handled outside of SPIDAstudio.

When MRC is complete, advance the project status to “Proceed to Attach” to notify the Attacher Representative that they may proceed with attaching.

Prepare Make Ready Project – Pole Owner

Projects advanced to this status are assigned to the user selected as the MRE Review Lead in the “Project Form – MRE Provided” form. The MRE Review Lead will identify all make-ready work and utilize the Make Ready and Transfers workflow to manage electric and/or third-party make-ready and transfers for this pole attachment request.

In “Prepare Make Ready Project”, the MRE Review Lead must indicate which poles they would like to include in the child project by completing the required station-level forms. While in Table View, select Station Rows and scroll right until the “Proposed Attachment Details” station form is visible. Make the form editable by selecting the pencil icon next to Forms at the top of the table, then select “Yes” for stations to be included in the Make Ready and Transfers project. When finished, click the Forms save button and advance the project status to “Create Make Ready Project”.

SPIDAstudio will automatically create a new child project in the Make Ready and Transfers workflow; the Pole Attachment Request – MRE Provided project (the parent project) will enter the status “Make Ready in Progress”. This parent project will automatically advance to “Make Ready Project Complete” when the child project reaches the status “Finish”.

Note: The child project’s name is the name of the parent project plus “Make Ready and Transfers”. Links to a project’s related projects can be found at the bottom of the Summary section in Detail View.

If the new third-party attachment may be completed prior to completion of the Make Ready and Transfers project, advance the project to “Make Ready Project Complete” and again to “Proceed to Attach Without Make Ready and Transfers Complete”.

Once the Make Ready and Transfers project is complete, advance the parent project to either “Proceed to Attach” or “Prepare Make Ready Project” to create an additional make-ready project.

See the Make Ready and Transfers workflow documentation for more details on this process.

Proceed to Attach – Attacher

Approved poles have been authorized for attachment when projects reach this status. Approved and rejected poles can be identified by viewing their statuses in Detail or Table View. When all attachments are complete, notify the pole owner by advancing the project status to “Attachment Complete”.

The Attacher Representative will receive recurring notifications every 30 days until the project status is advanced to “Attachment Complete”.

Attachment Complete – Pole Owner

The Attacher Representative will advance the project to this status when the proposed attachment construction has been completed. Projects are assigned to the Joint Use Representative, who must complete the required field in the “Project Form – MRE Provided” form prior to advancing the project status.

In this form, select the user who will perform the post-construction inspection in the Inspection Assignee field, save the form, and advance the project status to “Post Construction Inspection” to assign the user. If inspection is not required, select “No Inspection” on the form and advance the status to “Final Review”.

If the desired user is not listed in the Inspection Assignee dropdown, ensure they are a SPIDAstudio user and are included in the “Inspection Leads” user group with your account admin.

Post Construction Inspection – Pole Owner

The user selected as the Inspection Lead in the project form will be assigned to the project in this status.

The assignee will upload inspection results as files in the project or station Files section and/or include any required remarks in the Remarks section before advancing the project status to “Final Review”.

Final Review – Pole Owner

The Joint Use Representative is assigned to perform any required tasks prior to project closure. From here, projects can be advanced to any of the following:

Attention Required Before Closure – Attacher

Projects in this status require some action to be taken on the part of the Attacher Representative before the project can be closed by the pole owner.

Reasons for projects entering this status will vary and should be clarified by the pole owner in the project’s Remarks section or in some similar fashion.

When the requested work is complete, advance the project status to “Final Review”.

Add or Remove Poles Before Closure – Pole Owner

Projects in this status are unlocked so poles may be added or removed. When complete, advance the status to “Pole Edits Finished” and complete the required station-level forms for any added poles.

To do this, navigate to Table View and select Station Rows. Scroll right until the required field(s) in the “Proposed Attachment Details” form are visible.

When finished, advance the project to the appropriate status.

Send to Finish – Pole Owner

Advancing to this status pushes any available SPIDAcalc data to SPIDAstudio. Ensure that the only exchange file in the Files section contains the data you wish to push to SPIDAstudio.

Advance the project to “Send to Finish” to close it out. A notification will be sent to the Attacher Representative that the project has been completed.

Resources

General Overview (Video)
Pole Owner Guide (Video)
Attacher Guide (Video)