RAM Concept Tabular Input (ETABS Link)


An updated utility for importing data was posted on August 24, 2017 Updated - RAM Concept (SAFE ETABS link)


Often times users have inquired about ways to:

  1. Input Items in Ram Concept in a tabular manner
  2. Import ETABS floor files to Ram Concept format.

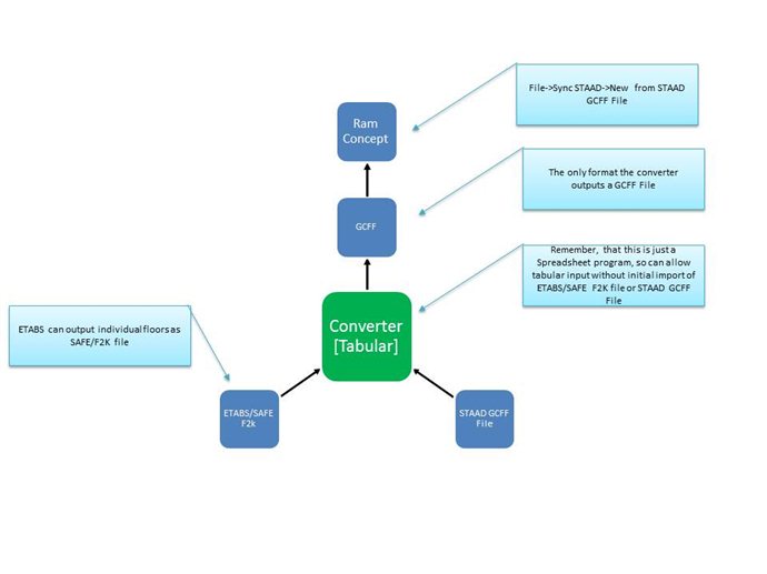
We have created a converter that caters for these two commonly asked queries. The converter works by exploiting a little used functionality in RAM Concept, the ability to SYNC to a STAAD GCFF text file.

 

The Converter is an EXCEL VBA Program, it converts inputs to a GCFF file format that allows RAM Concept to read in the elements. Coincidentally ETAB can export to a F2K format which is also a text format that the Converter can handle. The following graphics illustrates this.

 

This version of the converter can handle F2K files from ETABS only. First line of the F2k file should read "$ File Exported from ETABS.......".

Please access the converter and instructional video via the link below (Download the entirety of the folder in the provided link as a zip file locally to your computer.).

 

Update1 - RamConceptSAFEUtility

 

Troubleshoot/Common Solutions:

 

Q1: Getting "Compile Error: User-defined type not defined"

A:  Due to the different OS and Excel version that may be running this tool, some VBA references may be misaligned. Ensure that, your VBA Spreadsheet has the right   References on your machine. Try the below:

In Excel, Go to Developer Tab; if Developer Tab is not visible, enable it by going to: File--> Options-->Customize Ribbon; Ensure Developer Tab is Checked; Click Ok.

Under Developer Tab--> Click Visual Basic

Visual Basic Editor--> Tools --> References; Ensure "Microsoft XML, v5.0" or  "Microsoft XML, v6.0" is checked. Toggle between these till the error disappears.

Save your modified spreadsheet.

 

Q2: Getting "Error 5"

A: Two most common causes for the above error have to do with SAFE F2k File, and some minor modification when exporting from ETABS/SAFE is required.

1.Ensure that the force units used in ETABS/SAFE Export to generate the F2k file are either kip/kn/m/N/lb, note that it does NOT support the force unit: "tonf".

2.Ensure that property and load case names in ETABS/SAFE have NO spaces, E.g 

Load Case: "Red. LL_ABOVE" needs to be changed to "Red.LL_ABOVE" and

Slab Property: "S - 300 - C50" needs to be changed to  "S-300-C50".

Likewise for any other properties, such as beams, columns, concrete properties etc.. make sure there are NO spaces nor special characters.

    Complete the above 2 suggestions and export SAFE F2k file again, try to import into the spreadsheet the updated F2k file and "Error 5" should be resolved.