ASTM Lab Tests


This page details the supported ASTM laboratory test standards within OpenGround Lab. 

The summary table below provides an overview of the key components for each test. For more detailed information, click on the test name in the table to navigate to the relevant section.

Important Resources

Summary of Supported Tests

Test Name / Standard Model Groups Data Entry Profiles Notes

ASTM Atterberg

ASTM D4318-17e1

ASTMAtterberg

ASTMAtterbergLL

ASTMAtterbergPL

ASTM Atterberg  

ASTM Compaction

ASTM D1557-12(2021) & ASTM D698-12(2021) 

ASTMComp

ASTMCompReadings

ASTM Compaction

Calculates final results in SI units.

ASTMCompUS

ASTMCompReadingsUS

ASTM Compaction US Calculates final results in inch-pound units.

ASTM Density

ASTM D7263-21

ASTMDensity

ASTM Density - Direct Measurement

ASTM Density - Water Displacement

Calculates final results in SI units.
ASTMDensityUS

ASTM Density US - Direct Measurement

ASTM Density US - Water Displacement

Calculates final results in inch-pound units.

ASTM Particle Size Distribution (PSD)

ASTM D6913-04(2009)e1 & ASTM D7928-21e1

ASTMPSD

ASTMPSDHydrometer

ASTMPSDSieve

ASTM PSD  

ASTM Specific Gravity by Water Pycnometer

ASTM D854-23 

ASTMSGWP ASTM Specific Gravity  

ASTM Water Content

ASTM D2216-19

ASTMWaterContent

ASTM WC

ASTM WC - Simpilfied

 

Test Details

ASTM Atterberg

This test determines the Liquid Limit, Plastic Limit, and Plasticity Index of soils. The liquid limit is found using a standard mechanical cup device (Casagrande cup), while the plastic limit is determined by rolling a thread of soil to a specific diameter until it crumbles.

Both Method B - One Point and Method A - Multipoint from the ASTM D4318 standard are supported.

Liquid Limit readings are entered in the child ASTMAtterbergLL group. Plastic Limit readings are entered in the child ASTMAtterbergPL group. The final Liquid Limits and Plasticity Limits are calculated within the parent ASTMAtterberg group.

Both numeric and text values are calculated for the Liquid Limit, Plastic Limit and Plasticity Index. This allows reporting a test result as 'NP' (non-plastic).

If a Liquid Limit can not be determined, the 'LL Not Determined' box in the parent ASTMAtterberg group can be checked, which will report the Liquid Limit as 'NP' (non-plastic) in the Liquid Limit Text header and a numeric Liquid Limit will not be calculated.

If a Plastic Limit reading is marked as 'Non Plastic', then 'NP' will be reported in the Plastic Limit Text header and a numeric Plastic Limit will not be calculated.

 

ASTM Compaction

These tests determine the relationship between the water content and the dry unit weight of soil. The method involves compacting a soil sample at varying water contents in a specific-sized mold in layers, with each layer receiving blows from a standard-weight rammer dropped from a set height.

Two separate sets of data model groups and data entry profiles are available in the Lab Configuration Pack. ASTM Compaction calculates final results in SI units. ASTM Compaction US calculates final results in inch-pound units.

Both ASTM ASTM D1557 (Modified Compaction) and ASTM D698 (Standard Compaction) are covered by the same groups/data entry profiles. The Test Type header can be used to record which procedure is being followed.

Readings for each compaction test point are entered in the child ASTMCompactionReadings (or ASTMCompactionReadingsUS) group.

The Water Content Optimum and Dry Unit Weight Max are automatically calculated from the child data using curve-fitting functions. There are also headers available to manually enter these values and override the automatically calculated values.

 

ASTM Density

This standard outlines methods for determining the density and unit weight of soil specimens. The volume of the specimen is determined either by direct geometric measurement or by the water displacement method.

Two separate sets of data model groups and data entry profiles are available in the Lab Configuration Pack. ASTM Density calculates final results in SI units. ASTM Density US calculates final results in inch-pound units.

There are two separate data entry profiles for each of the test methods described in the ASTM D7263 standard: ASTM Density (US) - Direct Measurement and ASTM Density (US) - Water Displacement.

 

ASTM Particle Size Distribution

These tests determine the quantitative distribution of particle sizes in a soil. A sieve analysis is used for coarse-grained portions, and a hydrometer analysis is used for the fine-grained fraction.

Sieve and hydrometer tests were previously covered by ASTM D422, which has now been withdrawn. It is highly recommended to familiarize yourself with the ASTM D6913 & ASTM D7928 standards before performing this test using OpenGround, as some of the terminology, procedures, and calculations may be unfamiliar.

Separate Steps are included within the ASTM PSD data entry profile for entering sieves and hydrometers.

Sieve

The ASTM D6913 sieve standard has 4 general scenarios depending primarily on the separation sieves used and the moisture state of the sample/specimen. (Note – these scenarios are a generalized simplification of the more-detailed procedures described in the ASTM D6913 standard.) More information on these scenarios can be found below:

No separation sieve

This scenario is the simplest. The entire sample (specimen) is dried and only the Mass Dry Sample Measured needs to be entered, along with the masses retained on each sieve:

One separation – Dry

In this scenario, the sample (specimen) is in a dry state so the Mass Dry Sample can be measured and entered directly.

The sample is passed over Separation Sieve 1, which produces Coarser Portion 1 (CP1) and Finer Portion 1 (FP1).

CP1 is dried, optionally washed, and then sieved. The CP1 Dry Mass is entered directly.

FP1 would typically be split to produce a smaller Sub Specimen 1 that will not overload the sieves. Sub Specimen 1 is then dried, washed, and sieved. The Sub Specimen 1 Dry Mass can be entered directly.

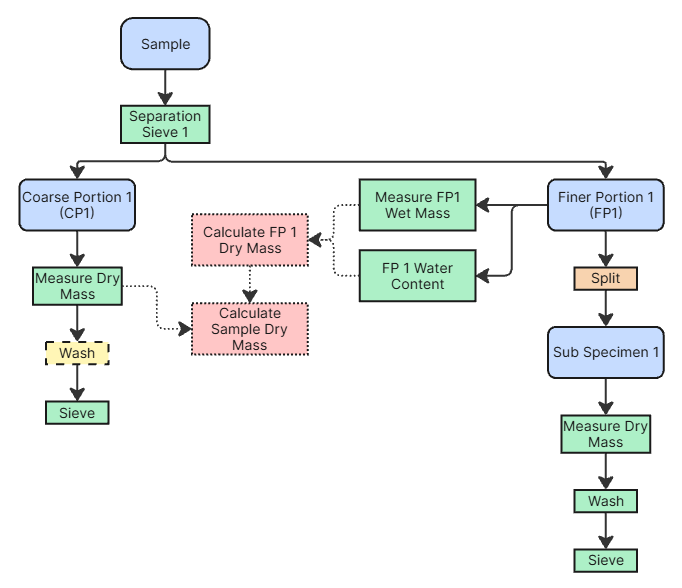
One separation – Moist

In this scenario, the sample (specimen) is in a moist state, and it is impractical to measure the Mass Dry Sample directly by drying the entire sample.

The sample is passed over Separation Sieve 1 producing Coarser Portion 1 (CP1) and Finer Portion 1 (FP1).

CP1 is dried, optionally washed, and then sieved. The CP1 Dry Mass is entered directly.

The FP1 Wet Mass is measured and the FP1 Water Content is determined. These two values are used to calculate the FP1 Dry Mass. CP1 Dry Mass and FP1 Dry Mass are added together to calculate the Mass Dry Sample.

FP1 would typically be split to produce a smaller Sub Specimen 1 that will not overload the sieves. Sub Specimen 1 is then dried, washed, and sieved. Sub Specimen 1 Dry Mass can be entered directly.

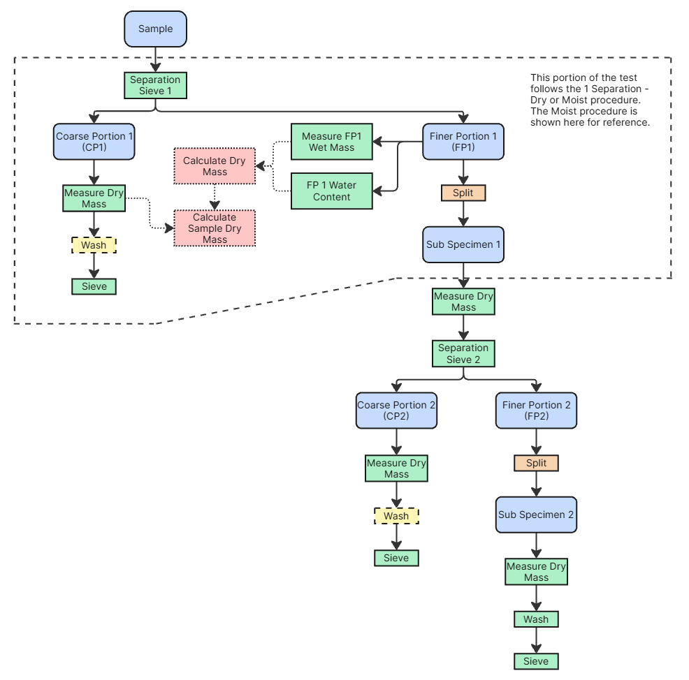
Two separations

In this scenario, the first portion of the test is conducted following the procedures for a single separation in either a dry or moist state (see above).

The sample is passed over Separation Sieve 1 producing Coarser Portion 1 (CP1) and Finer Portion 1 (FP1).

CP1 is dried, optionally washed, and then sieved. The CP1 Dry Mass is entered directly.

FP1 would typically be split to produce a smaller Sub Specimen 1 that will not overload the sieves. Sub Specimen 1 is then dried. Sub Specimen 1 Dry Mass can be entered directly.

Sub Specimen 1 is then passed over Separation Sieve 2 producing Coarser Portion 2 (CP2) and Finer Portion 2 (FP2).

CP2 is optionally washed and then sieved. The CP2 Dry Mass is entered directly.

FP2 is weighed and then would typically be split to produce a smaller Sub Specimen 2 that will not overload the sieves. Sub Specimen 2 is then dried, washed, and sieved. The Sub Specimen 2 Dry Mass can be entered directly.

Results

For all sieve scenarios, the sieve readings are entered into the child ASTMPSDSieve group to calculate the Percent Passing each sieve.

Calculations are also performed in the parent ASTM PSD group to calculate percentage constituents, D# values, and other parameters.

A number of intermediary calculations are performed to calculate these final parameters.

Hydrometer

Hydrometer correction and calibration values can be entered in the parent ASTMPSD group. These values are described further within the ASTM D7928 standard.

Hydrometer readings are entered into the child ASTMPSDHydrometer group.

If the hydrometer is performed in conjunction with a sieve, a “false reading” can be entered with an Elapsed Time of 0. The purpose of this is to draw a continuous PSD curve on reports that connects the sieve and hydrometer portions of the test. For this reading, the Particle Size will be calculated as the minimum sieve size, and the Percentage Passing will be the percentage passing the minimum sieve size.

Both a “Percentage Passing” and a “Percentage Passing Whole” are calculated. Percentage Passing represents the percentage passing for the hydrometer specimen after passing over a separation sieve. Percentage Passing Whole represents the percentage passing of the entire sample. If a Hydrometer Separation Sieve is entered, the calculations will attempt to look up (or interpolate) the percentage Passing Hydrometer Separation Sieve from the sieve portion of the test. If this value is available, the Percentage Passing will be adjusted proportionally to calculate the Percentage Passing Whole. If a Hydrometer Separation Sieve is not entered or the its percentage passing is not available, then Percentage Passing and Percentage Passing Whole will be the same.

 

ASTM Specific Gravity by Water Pycnometer

This test determines the specific gravity of soil solids. The method involves measuring the mass of oven-dried soil solids and the mass of the water they displace within a pycnometer (glass bottle/flask) of a known volume.

Within the Lab Config Pack, the test data entry and calculations follow the ASTM D854 standard in a relatively straightforward manner.

 

ASTM Water Content

This test determines the water content of soil. The method involves measuring the mass of a moist soil sample and then re-measuring its mass after it has been dried to a constant weight in an oven.

Both an Initial Dry Mass and Final Dry Mass can be entered. If the Initial Dry Mass is not within 1% of the Final Dry Mass, then the Water Content will not be calculated.

Alternatively, Initial Dry Mass can be left blank, and only a Final Mass needs to be entered.

Two data entry profiles are included in the Lab Config Pack.

ASTM WC follows the standard pattern of the other data entry profiles with multiple tabs and a comprehensive set of grids for capturing various details and metadata for the test.

ASTM WC - Simplified is provided as an example of how data entry profiles can be streamlined for more efficient data entry to only capture the necessary details to perform the test calculations.