WaterSight - Geolocation of Leaks


Product(s): WaterSight
Version(s): 10.00.
Area: Documentation

 

Overview

Timely notification of potential burst and leak events, along with the ability to promptly locate and address them, is a fundamental component in minimizing real water losses.

WaterSight can monitor in near real time each zone flow and pressures and automatically alert for any potential leak or burst in the system. Once an event is generated or manually created by the user, the platform can effectively narrow down the search area by pint-pointing in a map the most likely hotspots (at red) inside the zone/DMA, as shown in figure below. 

Figure 1 - Map with the most likely (at red) and unlikely (blue) spots of potential leakage inside the DMA (DMA boundaries are represented with black polygon). 

A short video demonstration can also be seen here:

 

For the leakage geolocation to work it is required to have at least real time zone flow data and a good hydraulic model. The hydraulic model (which is uploaded in Admin >> Numerical models) is used as base to simulate different leaks at different nodes locations, until the best achievement between modelled results and measure results is achieved.

Find below more information about the workflow (how to set up the leakage geolocation) and also all the requirements in more detail. 

 

Workflow

The leakage geolocation feature is available to all users, being simple and quick to use.

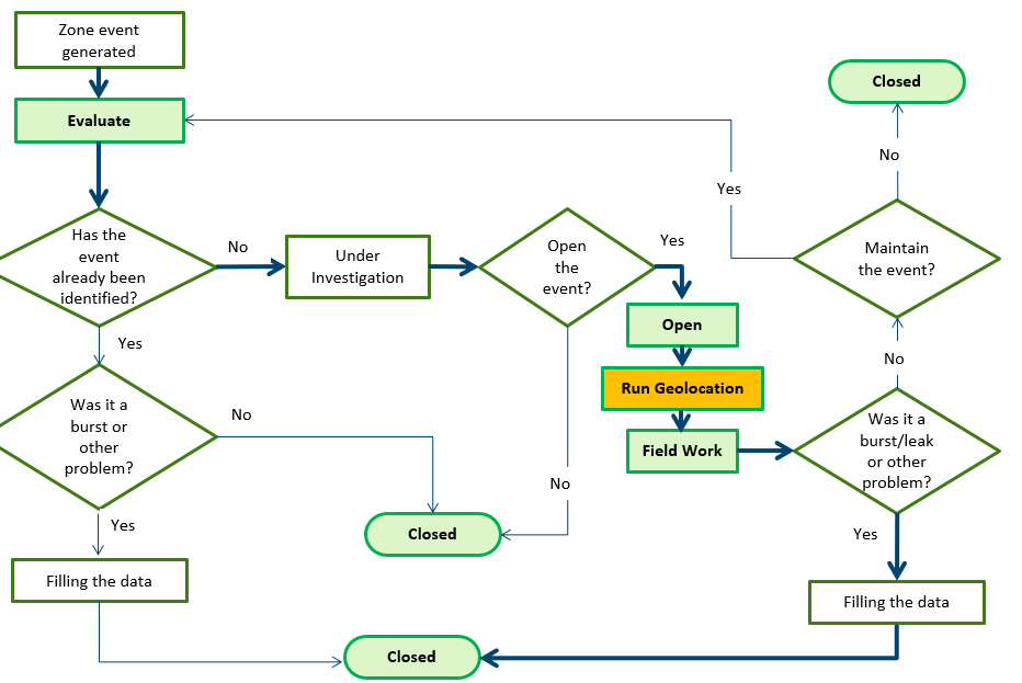
The geolocation is triggered from a zone event, that can be either generated by the software, or manually created by the user.

If an automatic event is generated, the user should always first validate the event and discard potential false positives. Only if there is a chance to exist a leak, the user should trigger the run geolocation to understand most likely location. A typical workflow is represented in figure below.

 

Detailed steps are the following:

For Automatic Generated Events

  1. Preparation Steps: 
    • Make sure to have an up and running WaterGEMS model uploaded into WaterSight, and as per the requirements below (see Requirements section)
    • Make sure to have sensors transmitting data to WaterSight (flow and/or pressure)
    • Make sure to have zones balance well defined (with all inflows and outflows defined)
    • Make sure to set up automatic alert triggers for zones. More information here - configuring bursts alerts
  2. Once a zone flow event is automatically triggered it will be automatically listed under the Active Events list. Note that not all automatic trigger events might represent real leaks or bursts in the system, so it is always important for the user to first validate the event. In case there are high chances that the event is representing a real leak, then the user can immediately click on the "Run Geolocation" button in order to trigger the geolocation run to help narrow down the search area. Note that this button is only available for flow events assigned to zones

          3. Wait until the geolocation run finishes, or access the temporary (in progress results) by directly clicking on the link "Running..."

         4. Once the run finishes, click on "Check Geolocation". The most likely nodes locations for the leakage will be colour coded red and orange, while the most unlikely nodes location will be colour coded blue (Figure 1). 

For Manually Created Events

Alternatively, instead of waiting for an automatic event to be triggered by the application, the user can manually create a new flow event in a specific zone, and then run the geolocation. In this case, steps are the following:

  1. Preparation Steps - same as above
  2. Navigate to the zone graph detail, by acceding the Maps menu or the Network Monitoring menu. 
  3. In the Zones graph detail, navigate to the correct time of the event. Make sure to change the time series Interval to "15 Minutes".
  4. In the main graph window make sure to zoom to the right period of the event (using the mouse over the main graph), which should includes start and end date (figure below).

         5. Click on the create event button ( ). Give a name to the event, and make sure to correctly adjust the start and end date of the event. This is very important to make sure that the leakage geolocation results are maximized. Categorize the event and update the status. Click Create. 

        6. Once clicking create, the event will be added to the graph and represented with a pyramid purple symbol. Click over the event symbol to enter the event details graph. From there, on the side panel, click in the "Run Geolocation" button. This event will also be available directly from the Active Event list 

      7. Wait until the geolocation run finishes, or access the temporary (in progress results) by directly clicking on the link "Running...". Once the run finishes, click on "Check Geolocation". The most likely nodes locations for the leakage will be colour coded red and orange.

The Geolocation capability can run almost in near real time (as new data arrives to the platform), but can also be used for past events (in that case the hydraulic model conditions and time measurements of that past period will be used). 

Note that the geolocation button is available directly from the active event list table or from the event detail graph. The event detail graph can be accessed either from the active event list , zone detail graph (by clicking in the event symbol), or maps page (zone with active events will be highlighted with a orange warning in the zones widget side panel).  

 

Results

The results will display the nodes with higher leak probability inside the zone. Nodes with higher leak probability will be displayed with red colour, while nodes with less leak probability will be displayed with blue colours. 

By default final results are always calculated based on influence of both zone flow and zone pressure (on the bottom left of the map, "flow and pressure" dropdown is selected). 

However the user can further analyse and investigate the results just considering the influence of pressure sensors inside the zone (in the dropdown select "Only Pressure") or just considering the influence of flow sensors (in the dropdown select "Only Flow") and results will update accordingly. 

 

Requirements

Requirements for the uploaded WaterGEMS model in WaterSight

Note: Having all the pressure and flow signals correctly mapped in the WaterGEMS model is a requirement (as explained above). Those flow and pressure signals will be used for the Geolocation run and can also be used in the real time model (to override the hydraulic model initial conditions). More information here. If the user wants to ignore those sensors for the real time model, and just use for the geolocation, this can be done by turning as inactive the SCADA element (however the SCADA signal still needs to be correctly mapped to the model element as explained above). 

Real time sensor data requirements

Why some sensors are being ignored? 

The geolocation results (Figure 1) include a map with the nodes colour coded by likelihood of leak as well as the identification of all flow and pressure sensors used in the geolocation run.  Check that all the inflows and outflows into the zone are being considered as well as all pressure sensors within the zone. 

Note that flow or pressure sensors might be ignored for the geolocation run due to one of the following reasons:

Why the leak likelihood area is giving so big? Is it possible to further narrow down the search area?

In case you run the geolocation, and you obtain a very big likelihood area (represented with red nodes), most likely that there are not enough sensors to allow a further narrow down of the search area. Usually this occurs when only two sensors (flow and/or pressure) are available for each DMA/zone. Ideally three or more sensors per DMA/zone are required in order to get better results. 

 

Common Errors

Error - Zone Missing in Model

If you get this error while running the geolocation, make sure to:

Error - Not enough sensors

If you get this error while running the geolocation, make sure to confirm if the zone has at least two sensors (flow and or pressure) in WaterSight with data during the event period. Please note that pressure sensors mapped to PRV model elements are not considered, as these elements typically don't help in narrowing down the search area inside the zone. Also check that sensors are correctly mapped to the model elements, and also see section above - Why some sensors are being ignored?

 

See Also

Zones balance

Alert triggers

Alert Management Workflow

Configuring bursts alerts

Active Events list

WaterGEMS - Hydraulic Model Setup

OpenFlows WaterSight TechNotes and FAQ's

WaterSight Learning Resources Guide